台灣鯛魚排先前驗出禁藥,廠商今日發出聲明曝第3方檢驗結果。圖/台視新聞(資料畫面)
台灣鯛魚排先前驗出禁藥,廠商今日發出聲明曝第3方檢驗結果。圖/台視新聞(資料畫面)

全聯販售的「台灣鯛魚排」被抽驗發現含有禁止使用的動物殺菌用藥「恩氟喹啉羧酸」,且全台已售出13793片,受影響的門市遍及全台18個縣市,引發居民討論。對此該鯛魚排廠商「口湖漁類生產合作社」主動將同批次商品送交第三方公正單位SGS進行複驗,今(2)日收到檢測報告,顯示「恩氟隆啶磺酸未檢出」,無檢出動物用藥殘留,該報告也將轉交雲林衛生局。

口湖漁類生產合作社發出聲明指出,他們同時也將不同批次的鯛魚排送驗,結果也是未檢測出「恩氟隆啶磺酸未檢出」,指出「所有原料魚均在符合食品安全法規後,才能進入後續加工流程。」

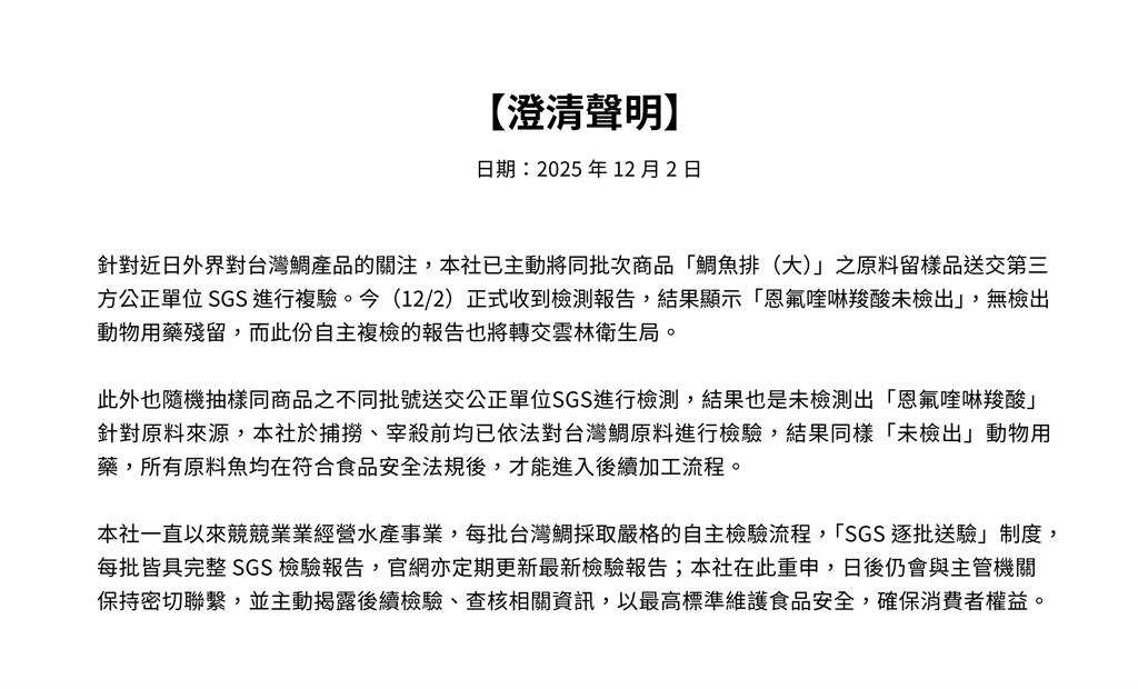
鯛魚排廠商聲明。圖/翻攝自口湖漁類生產合作社官網

廠商在聲明中提到,他們一直以來競競業業經營水產事業,每批台灣鯛採取嚴格的自主檢驗流程、「SGS逐批送驗」制度,每批皆具完整SGS檢驗報告,官網亦定期更新最新檢驗報告,「本社在此重申,日後仍會與主管機關保持密切聯緊,並主動揭露後續檢驗、查核相關資訊,以最高標準維護食品安全,確保消費者權益。」

責任編輯/陳俊宇

正在直播