大苑子推出「石虎柳丁」炎上,今宣布下架相關文宣、取消註冊商標。圖/翻攝自Facebook@dayungs.tw
大苑子推出「石虎柳丁」炎上,今宣布下架相關文宣、取消註冊商標。圖/翻攝自Facebook@dayungs.tw

連鎖手搖大苑子近期推出「石虎柳丁」相關飲品,遭踢爆「一顆都沒買」,還被翻出早已註冊石虎柳丁商標,雖然官方發聲明澄清,強調從未宣稱使用石虎友善標章,且訴求不在標章是「理念倡議」,但大批網友不買單,揚言永久抵制。大苑子今(20)日表示,下架文宣及取消註冊商標。

事件源起大苑子推出台灣鮮搾柳丁綠飲品,號稱全面使用友善石虎耕作的「石虎柳丁」,並在果園拍攝宣傳影片,但卻被踢爆並未向農民購買有石虎標章的柳丁,在網路上引起熱烈討論,許多民眾揚言抵制拒買。

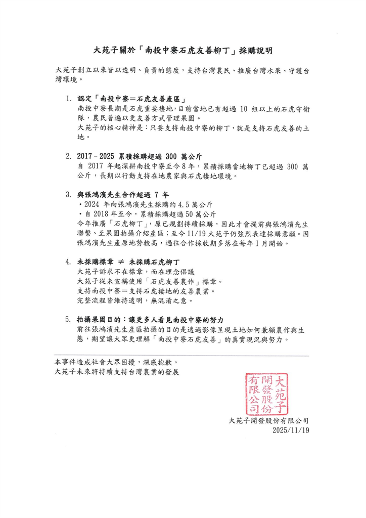
大苑子19日發布聲明,解釋稱認「南投中寮=石虎友善產區」,核心精神是只要支持南投中寮的柳丁,就是支持石虎友善的土地,訴求不在標章而在理念倡議,因此從未宣稱使用「石虎友善農作」標章。

而該則聲明在網路上被批評是「硬拗」,又被網友翻出10月大苑子就已註冊相關商標。

為了止血,大苑子今天表示已經下架「石虎柳丁」的相關製作物,及商標圖文申請,將會秉持照顧在地優質農產產品的核心價值繼續努力。

針對註冊商標爭議,大苑子說明,每次上新品都有商標註冊,避免同業仿效,這是歷年來的慣例,並非只有這次的石虎柳丁。

大苑子被翻出註冊石虎柳丁商標。圖/翻攝自商標檢索系統網頁
大苑子19日聲明全文。圖/翻攝自Facebook@dayungs.tw

責任編輯/洪季謙

正在直播